| Autor |
Beitrag |
   
Damax
Neues Mitglied Benutzername: Damax
Nummer des Beitrags: 8 Registriert: 09-2005
| | Veröffentlicht am Freitag, 31. März 2006 - 19:59 Uhr: |
|
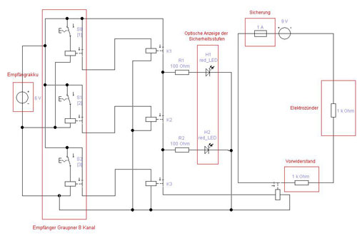
Hallo, ich möchte mal versuchen meine Raketen über meine MX-22 zu starten. Ich habe deshalb für mich mal einen plan gemacht zum testen der Anlage. Leider fehlen mir ein paar faktoren! Ich hoffe ihr könnt mir da nen Tip geben. Mir geht es lediglich nur um die Sicherung, den Vorwiderstand und den durch den 2. Wiederstand angedeuteten Elektrozünder. Leider kenne ich die einzellnen Parameter der Elektrozünder nicht. Wenn sich da jemand auskennt wäre mir das eine große Hilfe. Ich muss auf dieser Grundlage ja den Vorwiderstand und Sicherung berechnen. Bild gibs im Threat eines anderen Forums http://www.rclineforum.de/forum/thread.php?threadid=111076&sid= |
   
Vikingwarrior
Aktives Mitglied Benutzername: Vikingwarrior
Nummer des Beitrags: 174 Registriert: 03-2004
| | Veröffentlicht am Freitag, 31. März 2006 - 20:52 Uhr: |
|
Hallo, was meinst du mit "MX-22"? Wenn ich den Begriff so in Google eingebe, finde ich so einige technische Anwendungen, die sich so nennen. Und auf der Seite, die du angegeben hast, muss man sich erst registrieren, bevor man sich das Bild anscheuen kann. Ich hab' im Moment aber keinen Bock drauf, mich schon wieder irgendwo zu registrieren, sorry. |
   
Oliver
Forum-Administrator Benutzername: Oliver
Nummer des Beitrags: 7319 Registriert: 01-2000
| | Veröffentlicht am Freitag, 31. März 2006 - 21:51 Uhr: |
|
Ja, Verlinkungen sind immer schlecht. Vor allem weiß man nie, wie lange sie funktionieren. Max, stell doch Dein Foto einfach hier rein! |
   
Damax
Neues Mitglied Benutzername: Damax
Nummer des Beitrags: 9 Registriert: 09-2005
| | Veröffentlicht am Freitag, 31. März 2006 - 22:19 Uhr: |
|
Oh sorry, hab den Anhang übersehen. MX-22 ist ein sender für Modellflugzeuge. http://www.rc-seilfly.no/Images/Graupner%20MX-22.jpg Den Plan hab ich nen Angehangen.
 |
   
Damax
Neues Mitglied Benutzername: Damax
Nummer des Beitrags: 10 Registriert: 09-2005
| | Veröffentlicht am Samstag, 01. April 2006 - 19:10 Uhr: |
|
Bitte nicht von der Zeichnung Abschecken lassen! Ich brauche nur den eigenwiderstand von den elektrozündern um den Vorwiderstand zu berechnen. |
   
Arnd
Senior Mitglied Benutzername: Arnd
Nummer des Beitrags: 503 Registriert: 08-2002
| | Veröffentlicht am Samstag, 01. April 2006 - 22:51 Uhr: |
|
Hallo Damax, ich fürchte das wird mit dieser Schaltung so nichts werden. Jedes Zündgerät benötigt erst einmal eine Zündkreisprüfung und einen Sicherheitsschalter ( z. B. einen Schlüsselschalter ) der jederzeit erreichbar sein muß um ein versehendliches Auslösen des Anzünders zu verhindern. Zweites, sind die Anzünder für wesendlich höherer Ströme ausgelegt.( mehrere Ampere ) Drittens, haben die Anzünder eine ziemliche Streuung was deren Parameter betrifft. Ciao Arnd |