| Autor |
Beitrag |
   
Derzimmerer
Senior Mitglied Benutzername: Derzimmerer
Nummer des Beitrags: 665 Registriert: 05-2006
| | Veröffentlicht am Dienstag, 11. März 2008 - 12:18 Uhr: |
|
Hallo zusammen, im Nachbarforum wurde ich auf diese Schaltung aufmerksam:
Das Prinzip der Schaltung habe ich verstanden, aber die Zeichnung nicht so richtig. Die Stelle mit der grauen 1: Die Leitung wo C2 sitzt ist nicht mit dem Widerstand R1 verbunden? Graue 2: Die Leitung von T1 nach A ist verbunden mit der Leitung T2 nach R2 und der LED? Mit dem Teil möchte ich einen SN0, der an A und + hängt, zünden... Mfg, Andreas http://www.modellraketen-server.de - Modellraketen Bildergalerie http://www.rbp.de.pn - R.B.P Raketenberechnungsprogramm
|
   
Reinhard
Aktives Mitglied Benutzername: Reinhard
Nummer des Beitrags: 164 Registriert: 02-2006
| | Veröffentlicht am Dienstag, 11. März 2008 - 14:40 Uhr: |
|
Hi, der Schaltplan ist ja ein mittleres Verbrechen . Ohne Garantie: Bei 1 existiert ziemlich sicher keine Verbindung, da sonst ja die Basis gegen Ground kurzgeschlossen wäre. Bei 2 existiert wohl eine Verbindung, das ist die Darlingtonschaltung. Gruß Reinhard |
   
Derzimmerer
Senior Mitglied Benutzername: Derzimmerer
Nummer des Beitrags: 666 Registriert: 05-2006
| | Veröffentlicht am Dienstag, 11. März 2008 - 14:54 Uhr: |
|
Hallo, mit 1 und 2 sehe ich das auch so. der Schaltplan ist ja ein mittleres Verbrechen Lass mich nicht dumm sterben! Sag mir bitte warum Mfg, Andreas http://www.modellraketen-server.de - Modellraketen Bildergalerie http://www.rbp.de.pn - R.B.P Raketenberechnungsprogramm
|
   
Reinhard
Aktives Mitglied Benutzername: Reinhard
Nummer des Beitrags: 165 Registriert: 02-2006
| | Veröffentlicht am Dienstag, 11. März 2008 - 15:09 Uhr: |
|
Hi, damit meine ich den Umstand das Leitungen Bauteile kreuzen und dass Verbindungen von mehreren Leitungen nicht von Kreuzungen unterscheidbar sind. Aber vielleicht ist das einfach nur eine Konvention aus vergangenen Tagen. Alternativ kannst du die Schaltung auch mit einem NE555 aufbauen, das ist der Klassiker für solche Anwendungen. Google liefert unzählige Ergebnisse dazu. Gruß Reinhard |
   
Derzimmerer
Senior Mitglied Benutzername: Derzimmerer
Nummer des Beitrags: 667 Registriert: 05-2006
| | Veröffentlicht am Dienstag, 11. März 2008 - 15:32 Uhr: |
|
Ach so, alles klar. Ich werde wohl mal beides ausprobieren, aber alle Bauteile für die obere Schaltung habe ich noch aus längst vergangenen Zeiten bei mir auf dem Dachboden gefunden. Mfg, Andreas http://www.modellraketen-server.de - Modellraketen Bildergalerie http://www.rbp.de.pn - R.B.P Raketenberechnungsprogramm
|
   
Lunte
Moderator Benutzername: Lunte
Nummer des Beitrags: 2784 Registriert: 03-2006
| | Veröffentlicht am Dienstag, 11. März 2008 - 16:35 Uhr: |
|
.... wo sollte ein zimmermann sonst dinge finden?
 grüße von der küste und von lunte
|
   
Lightningman
Senior Mitglied Benutzername: Lightningman
Nummer des Beitrags: 429 Registriert: 10-2006
| | Veröffentlicht am Dienstag, 11. März 2008 - 16:41 Uhr: |
|
Moin Andreas, 1 & 2 ist so, wie von meinem Namesvetter verzeichnet. Normalerweise macht man einen Punkt, wo Leitungen sich kreuen UND verbunden werden. Ansonsten macht man so einen Art "Hubel", wenn sie nicht verbunden sind. Die Schaltung ist aber wirklich nicht toll gezeichnet. Zeichnungstechnisch gehört C2 eigentlich ganz vorne hin (und wäre somit auch C1 ;o)) Er macht nix anderes als die Spannung zu stabilisieren (ist ein Elko) C3 wäre eigentlich C2 (ist der "Timer"Elko). Die "Packung" T1 und T2 gibt es als Darlington Transistor fix und fertig zu kaufen. (Das sind die BD-xx Transistoren). Der Vorteil eines Darlington ist sein hoher Gainwert (Hfe). Sprich man kann mit einem sehr kleinen Steuerstrom einen hohen Ausgangsstrom schalten. Allerdings macht die Taste Ta für mich keinen echten Sinn. Damit wird der Timer resetet. Zum Starten der Zeit reicht da Anlegen der 4,5V, was ich auch nicht so toll finde. Das ganze läßt sich wirklich einfacher über den NE555 machen. Vorteil ist die Schaltung resetet automatisch nach Anlegen der Spannung. Allerdings kann der 555 nur max 200mA treiben. Es ist also ein Ausgangstransistor nötig. Wie heißen den bei Dir die T1 und T2? Probleme beim Bipolaren Trans- istor sind der hohe interne "Widerstand". Da ist ein MOSFET besser geeignet. Er braucht auch am Gate keinen Strom, sondern nur eine Spannung. Er kann also leistunglos (näja fast) gesteuert werden. MOSFETs haben andere Probleme, nämlich hohe Gatekapzitäten, was aber hier egal ist, da Du ihn nicht als Powerstufe für einen Oszillator einsetzen willst. Am besten wäre es mit dem Ausgang "A" oder im Falle des NE 555 am Pin 3 ein Relais zu treiben. Dann ist die ganze Timer- schose galavanisch vom Leistugsteil (der SNO ;o)) getrennt. Größter Nachteil dieser Schaltung ist das Poti. Eine genaue Zeit kannst Du damit nicht wirklich einstellen, selbst wenn Du eine kalibrierte Skala dafür machst. Bei einem 25 turn Poti würde es gehen (mit der Genauigkeit), nur wird da wieder die Skala problematisch. Soll daß für Dein Startgerät sein? Eine echte Alternative wäre ein kleiner Atmel. Es würde ein Atmel Tiny reichen. Eine Kontrollled bleibt in allen Fällen Pflicht, damit Du sehen kannst, daß der Ausgang wirklich safe ist (nicht daß Dir der SNO schon beim Anklemmen losgeht). viele internette Grüße, Reinhard and if nothing else helps, just add a few more kilovolts
|
   
Lightningman
Senior Mitglied Benutzername: Lightningman
Nummer des Beitrags: 430 Registriert: 10-2006
| | Veröffentlicht am Dienstag, 11. März 2008 - 16:43 Uhr: |
|
Moin Lunte, >wo sollte ein zimmermann sonst dinge finden? Lol, ja, der war nett schelcht ;o)) viele internette Grüße, Reinhard and if nothing else helps, just add a few more kilovolts
|
   
Derzimmerer
Senior Mitglied Benutzername: Derzimmerer
Nummer des Beitrags: 668 Registriert: 05-2006
| | Veröffentlicht am Dienstag, 11. März 2008 - 17:27 Uhr: |
|
wo sollte ein zimmermann sonst dinge finden? Hmm, was soll ich jetzt dazu sagen Den Taster würde ich als Abreiskontakt machen. Verbindung geöffnet und das Teil rappelt los. Als Transistoren sollen BC 337 eingesetzt werden. Das Poti fällt weg und würde es per DIP-Schalter (nennt man die kleinen Schalterreihen so?) und Widerständen machen. Ins Startgerät soll es nicht. Es soll als Timer für die Bergung in die Rakete eingebaut werden. Einen NE555 müsste ich erst bestellen und das lohnt sich nicht wirklich... Mfg, Andreas http://www.modellraketen-server.de - Modellraketen Bildergalerie http://www.rbp.de.pn - R.B.P Raketenberechnungsprogramm
|
   
Derzimmerer
Senior Mitglied Benutzername: Derzimmerer
Nummer des Beitrags: 670 Registriert: 05-2006
| | Veröffentlicht am Donnerstag, 13. März 2008 - 19:10 Uhr: |
|
Hallo zusammen, habe nach den oberen Plan mal das Teil zusammengebraten. Funktioniert auch, aber.... Ohne SN0: Die LED geht nach einer bestimmten Zeit an Mit SN0: Die LED bleibt aus (klar, ist ja ein Kurzschluss), aber der Zünder zündet nicht Schließe ich erst den SN0 an wenn die LED leuchtet, tja dann klappt es.... Woran kann das denn jetzt liegen Mfg, Andreas http://www.modellraketen-server.de - Modellraketen Bildergalerie http://www.rbp.de.pn - R.B.P Raketenberechnungsprogramm
|
   
Reinhard
Aktives Mitglied Benutzername: Reinhard
Nummer des Beitrags: 168 Registriert: 02-2006
| | Veröffentlicht am Donnerstag, 13. März 2008 - 19:51 Uhr: |
|
Hi, ist der SN0 zwischen A und + oder A und -? Wie groß ist C1? Schnell geraten würde ich sagen die Zündenergie kommt aus C1 und der SN0 hängt falsch an der Schaltung oder der Transistor kann nicht genug Strom liefern. Gruß Reinhard |
   
Lightningman
Senior Mitglied Benutzername: Lightningman
Nummer des Beitrags: 435 Registriert: 10-2006
| | Veröffentlicht am Donnerstag, 13. März 2008 - 20:15 Uhr: |
|
Hi Andreas, Also es kann mehrere Gründe haben: a.) der BC 337 hat ein Hfe von nur 60 (bei 300mA) D.h. Deine Gesamtverstärkung ist jetzt 3600. Im Eingangskreis fließt kein sehr hoher Strom. b.) Der BC kann max 800mA. Mit Deiner Schaltung steuert die ganze Schaltung nicht "klack" wie ein Schalter durch, sondern gemächlich, weil der Kondi C3 langsam geladen wird. Das heißt die Basis des Transistors wird nicht hart durch- gesteuert, sondern nur langsam. Die 800mA sind zu wenig um den SN0 wirklich gut zu zünden. Egal, was in irgendwelchen "Datenblätter" drin steht, SN0 ziehen bis zu 10A während der Zündphase. Ich würde sagen Du brauchst so 2-3A damit sie wirklich vernünftigt losgehen. Versuch mal folgendes: Schmeiß mal die LED und R2 raus. Anstelle von R2 machst Du einen 10 ohm Widerstand (Voraussetzung: max 8,5V Betriebsspannung) in die Schaltung. Die Masseverbindung bei T2 trennst Du auf und implementierst Dein Sn0 zwischen Masse und dem Emitter von T2. Zu letzt wirf bitte noch den C1 raus. Dann sollte es klappen. Die beiden Kollektor von T1 & T2 hast Du aber verbunden? viele internette Grüße, Reinhard and if nothing else helps, just add a few more kilovolts
|
   
Lightningman
Senior Mitglied Benutzername: Lightningman
Nummer des Beitrags: 436 Registriert: 10-2006
| | Veröffentlicht am Donnerstag, 13. März 2008 - 20:22 Uhr: |
|
Hi Namensvetter ;o)) Hi, >ist der SN0 zwischen A und + oder A und -? Wenn er ihn zwischen A und - hängen würde, könnte er sofort losgehen. Ich sage jetzt könnte, weil ich nicht weiß wie groß R2 ist (Strombegrenzer in dem Fall) >Schnell geraten würde ich sagen die Zündenergie >kommt aus C1 Nö ;o)) Weil der SN0 (von A nach +) ja parallel zum SN0 hängt. D.h. er wirkt erstmal als Kurzschluß und jede Spannung die Du auf den Kondi gibst, würde sofort vom SN0 entladen (mehr oder weniger ein Kurzschluß) >der Transistor kann nicht genug Strom liefern. M.E wird er einfach nicht hart genug durchgesteuert, um als "echter" Schalter zu fungieren und der BC337 liefert max 800mA. viele internette Grüße Reinhard and if nothing else helps, just add a few more kilovolts
|
   
Derzimmerer
Senior Mitglied Benutzername: Derzimmerer
Nummer des Beitrags: 671 Registriert: 05-2006
| | Veröffentlicht am Donnerstag, 13. März 2008 - 20:36 Uhr: |
|
Moin Reinhard & Reinhard, der Zünder ist an A und + angeschlossen. C1 und C2 haben 100uF, die LED ist eine 5V Version mit eingebauten Vorwiderstand. Dahinter dann noch ein 180Ohm Widerstand. Betrieben mit einer 9V Batterie. Die Kollektor sind verbunden. Ich werde die kleine Schaltung mal nach deinen Vorschlag umbauen. Ob statt 10 Ohm auch 120Ohm geht? Ich habe mal wieder nichts kleineres... Ach ja, C1 soll raus weil er unnötig Strom zieht? Mfg, Andreas http://www.modellraketen-server.de - Modellraketen Bildergalerie http://www.rbp.de.pn - R.B.P Raketenberechnungsprogramm
|
   
Derzimmerer
Senior Mitglied Benutzername: Derzimmerer
Nummer des Beitrags: 672 Registriert: 05-2006
| | Veröffentlicht am Donnerstag, 13. März 2008 - 20:45 Uhr: |
|
Ach noch was: M.E wird er einfach nicht hart genug durchgesteuert Ich dachte immer, Transistoren kennen nur zwei Zustände. Offen - geschlossen. Aber es ist wie du sagst, die LED wird langsam heller Mfg, Andreas http://www.modellraketen-server.de - Modellraketen Bildergalerie http://www.rbp.de.pn - R.B.P Raketenberechnungsprogramm
|
   
Reinhard
Aktives Mitglied Benutzername: Reinhard
Nummer des Beitrags: 169 Registriert: 02-2006
| | Veröffentlicht am Donnerstag, 13. März 2008 - 20:57 Uhr: |
|
Hi, >Nö ;o)) Weil der SN0 (von A nach +) ja parallel >zum SN0 hängt. D.h. er wirkt erstmal als >Kurzschluß und jede Spannung die Du auf den Kondi >gibst, würde sofort vom SN0 entladen (mehr oder >weniger ein Kurzschluß) Naja, wenn der Transistor nicht genug Strom liefert um den SN0 zu zünden, so kann er doch beim Fehlen des selbigen den Kondensator C1 aufladen. Wird dann ein SN0 mit der Schaltung verbunden steht kurzfristig deutlich mehr Strom zur Verfügung (C1+T2). 470µF @ 5V reichen definitiv für einen SN0, da sind 100µF @ 9V nicht so weit entfernt. Imho erklärt das das von Andreas beschriebene Verhalten ganz gut, was aber nicht heißt dass es nicht auch andere mögliche Erklärungen gibt. Gruß Reinhard |
   
Reinhard
Aktives Mitglied Benutzername: Reinhard
Nummer des Beitrags: 170 Registriert: 02-2006
| | Veröffentlicht am Donnerstag, 13. März 2008 - 20:59 Uhr: |
|
Hi, bipolare Transistoren, sind vereinfacht gesagt, Stromverstärker. Der Strom am Kollektorstrom ist um einen bestimmten Faktor größer als der Basisstrom. Wird aber der Basisstrom so groß, dass der Rest der Schaltung zum begrenzenden Faktor für den Kollektorstrom wird, so kann man ihn auch als Schalter verwenden. Gruß Reinhard |
   
Lunte
Moderator Benutzername: Lunte
Nummer des Beitrags: 2795 Registriert: 03-2006
| | Veröffentlicht am Donnerstag, 13. März 2008 - 21:12 Uhr: |
|
moin jungs, ich lese von anfang an diesen thread mit interesse, verfolge eure fachkundigen dialoge und: ICH VERSTEHE NICHTS viel spaß noch! >grins< hauptsache die startgeräte, die ich immer bei euch schmarotze funktionieren gut. und das taten sie bislang. also: weiter so..... grüße von der küste und von lunte
|
   
Lightningman
Senior Mitglied Benutzername: Lightningman
Nummer des Beitrags: 437 Registriert: 10-2006
| | Veröffentlicht am Freitag, 14. März 2008 - 16:46 Uhr: |
|
Hi Andreas & Reinhard, Sorry für die späte Rückmeldung. >Ich werde die kleine Schaltung mal nach deinen >Vorschlag umbauen. Ob statt 10 Ohm auch 120Ohm >geht? Ich habe mal wieder nichts kleineres... Nein, leider nicht. Die 10 ohm begrenzen nur den Strom, um dem Transistor das Leben zu retten. Hier die Rechnung: Ice max = 800mA Uv=8,5V - 0,7V (so viel fällt auf der C-E Strecke ab) = 7,8V (bleibt also "übrig") U/I = R ==> 7,8V/0,8A = roundabout 10 ohm. Theoretisch müßtest Du den SN0 "plasmawiderstand" (also wenn er brennt) noch abziehen, aber den lassen wir unter den Tisch fallen und rechnen mit 0 Ohm. Deine 9V sind auch noch okay, da der Transistor ja nicht bei 801mA platt geht. Wenn Du jetzt aber: I= U/R => 7,8Volt/120 ohm rein machst, bleibt nur noch 65mA übrig um den SN0 zu zünden. Da wird er nur drüber lächeln, fürchte ich. Der 10 ohm Widerstand muß ja 10 ohm * 0,8A *0,8A (R * I*I = W) = 6,4W aushalten. Er darf also ruhig ein gößerer sein. Schau mal in einem alten Schaltnetzteil nach. Da werden solche R's als Einschaltstrombegrenzer genutzt. Oder wickel Dir aus Konstandraht einen. Oder wenn es hart auf hart geht, schau mal nach einer 12V Birne aus dem Auto (10W Innenleuchte z.B.). Du mußt halt den C-E Strom unter 800mA (aber doch so hoch wie möglich) halten. >Ach ja, C1 soll raus weil er unnötig Strom >zieht? Nein, ein Kondi "zieht" in dem Sinn keinen Strom, aber wenn Du meine Abänderungen machst, könnte der SN0 schon vorher losgehen. Könnte heißt nicht muß, aber sicher ist sicher. Ein Kondi speichert nur Energie. Er sieht allerdings im Einschalt- moment wie ein Kurzschluß aus (ca Tau/5 lang). Zum Transistor: Reinhard hat es eigentlich schon gut beschrieben. Das Wort ist ein Kunstwort. Es setzt sich aus Transvariabel und Resistor zusammen. Also veränderbarer Widerstand. So kann man sich einen Transistor auch vorstellen. Der Hfe Wert (gain) gibt an, wie gut das Ding ist (mal ganz Salop ausgedrückt). Wenn Du einen Transistor mit Hfe = 10,000 (für einen Darlington eigentlich garnix. Die gehen bis zu 100,000) hast und speißt die Basis mit 1/1000A dann fließt im C-E Kreis 1/1000A * 10,000 = 10A. Bei 500nA sind es immerhin noch 5A. Nicht schlecht oder? Das ist jetzt ein ganz einfaches Weltbild, aber im Prinzip funzt er so. Wenn der Transistor als Schalter eingesetzt wird, steuern wir die Basis nich langsam durch, sondern fahren sie in die Sättigung. D.h. nichts anderes als das die Strecke C-E "keinen" Widerstand mehr aufweist (stimmt in der Praxis natürlich nicht, aber sehr nahe dran). Genau da liegt aber das Problem mit Deiner Schaltung oben. Du lädst einen Kondi mittels einem recht hohen Widerstand auf (das ist die Delayzeit), aber im gleichen Moment fängt auch der Transistor langsam an zu leiten. Er funzt also nicht wirklich als Schalter, sondern als variabler Widerstand. Beobachten konntest Du daß an der langsamen Helligigkeitsteigerung der LED. Das war eigentlich auch der Grund, warum ich sagte nimm einen NE555 (gibts z.B. billig bei Reichelt und die liefern ab 10 Euro, glaube ich)Der 555 steuert seinen Ausgang hart durch (fast Rechteck), kann aber auch nur 200mA am Ausgang. Du könntest aber hinter den 555 einen MOSFET oder einen kleinen Powertransistor hängen. Mit 200mA und einem Gain von 10 hättest Du ja schon 2A. Einen Transistor mit Gainwert 10 ist überhaupt kein Problem zu bekommen. @Reinhard: >Naja, wenn der Transistor nicht genug Strom >liefert um den SN0 zu zünden, so kann er doch >beim Fehlen des selbigen den Kondensator C1 >aufladen. Jein. Da Andreas von A nach Plus geht, sitzt der SN0 parallel zum Kondi (schau mal oben) und somit wird der Kondi sich nie aufladen, da die Ladung sofort durch den SN0 abgeleitet wird. Er hängt also nur im Stromkreis mitdrin. Aufladen kann er sich erst, nachdem der SN0 gezündet hat. Vorher ist C1 über den SN0 kurzgeschlossen. ABER es erklärt warum, wenn Andreas den SN0 NACHTRÄGLICH dran hängt (die LED leuchtet und der Cap ist jetzt geladen), er dann sofort losgeht. Der SN0 wird praktisch von Kondi (als Energiestütze) in dem Moment gezündet. Bei einem FET könnte man einmal zur Leistungs- steigerung und auch zur Sicherheit gegen falsches Auslösen mit einer Ladungspumpe arbeiten. Bei obiger Schaltung könnte man als Stütze C2 "sehr" groß machen (also so ca 1000-2200µF). Damit würde die Versorgungsspannung niederimpedantiger "aussehen". viele internette Grüße, Reinhard and if nothing else helps, just add a few more kilovolts
|
   
Lightningman
Senior Mitglied Benutzername: Lightningman
Nummer des Beitrags: 438 Registriert: 10-2006
| | Veröffentlicht am Freitag, 14. März 2008 - 17:10 Uhr: |
|
Hi, Nochma icke ;o)) Hab ja jede Menge Rechtschreib- fehler oben reingehauen. Ich bin gerade nochmal über den Thread geflogen. Da ist mir auch noch eine andere Lösung eingefallen. Und zwar schreibst Du: >Ich dachte immer, Transistoren kennen nur zwei >Zustände. Offen - geschlossen. BINGO! Es gibt ein solches Bauteil und zwar ein Thyristor. Das ist eine steuerbare Diode. Mit den Dingern kann man auch schön Leistung schalten. Wir haben sie als sogenannten Kapsel- Thyristor in unsern Bolzenschweißgeräten drin. Die K-T können locker 1000-2000A schalten. Für Deine Zwecke reicht aber ein kleiner ;o)) Du läßt die Schaltung wie sie ist und hängst den Thyristor mit seinem Gate an Punkt A. Den SNO hängst Du an + und die Anode. Die Kathode geht dann wieder auf Masse. Fertisch ist der Lack. Der Thyristor hat nur einen Nachteil. Er muß einen Nulldurchgang erleben, um zu reseten. Bei Wechselspannung ist daß kein Problem, da sie es von selbst macht (Sinuswelle). Hängt er aber an Gleichstrom wie bei Dir, bleibt er, einmal gezündet, im "An" Zustand. D.h. Du mußt die Batterie entfernen UND sollte der SN0 nach oder während des Zündens einen Kurzschluss machen (passier manchmal), dann geht (bis Du die Rock wieder hast) Deine Batterie zum Deibel, da sie dauerhaft kurzgeschlossen wird. Effektiv mein Rat immer noch: Nimm einen NE555 (auch wenn Du ihn bestellen mußt ;o)) viele internette Grüße, Reinhard and if nothing else helps, just add a few more kilovolts
|
   
Derzimmerer
Senior Mitglied Benutzername: Derzimmerer
Nummer des Beitrags: 673 Registriert: 05-2006
| | Veröffentlicht am Freitag, 14. März 2008 - 17:17 Uhr: |
|
Hallo zusammen, danke für eure tollen Infos. Und verstanden habe ich es glaube ich auch Aber könnte man nicht auch in der oberen Schaltung einfach einen MOSFET einsetzen, der dann den SN0 zündet? Evtl. so?
Aber wenn das alles zu unsicher ist, werde ich mich wohl doch noch mit dem 555 beschäftigen müssen. Oder einfach einen Timer kaufen.... Obwohl das ja nicht wirklich spannend ist... Mfg, Andreas http://www.modellraketen-server.de - Modellraketen Bildergalerie http://www.rbp.de.pn - R.B.P Raketenberechnungsprogramm
|
   
Lightningman
Senior Mitglied Benutzername: Lightningman
Nummer des Beitrags: 439 Registriert: 10-2006
| | Veröffentlicht am Freitag, 14. März 2008 - 19:54 Uhr: |
|
Hi Andreas, Ich schaue mir die Schaltung nochmal in Ruhe an, aber eine Sache gefällt mir jetzt schon nicht (so sorry ;o)) Und zwar nimmst Du eine Transistor (und das restliche Gedöns außen herum), um einen Durchgangstester zu bauen. Gute idee. Schlechte Umsetzung ;o)) Warum? Nun, stell Dir vor S3 ist eingeschaltet und S1 aus (S1 und S1.1 sind ein Schalter und zwei Kontakte, richtig?) So, folgen wir mal dem Strom. Er geht von der Batterie, über Deinen Durchgangstester zum MOSFET. Die Diode im MOSFET ist nicht etwa "extra" eingebaut, sondern ergibt durch den physikalischen Aufbau des FETs. Der Strom fließt jetzt über die Diode hoch an R3 (usw) und liefert Deinem Timerelement (C1, R1, T1 usw) Strom. Das heißt der Cap C1 lädt sich, wenn auch sehr laaaaaaangsam, auf. Wenn's gut geht, ploppt Dir die Spitze raus, solange Du die Rock preppst oder auf die Rampe stellst. Wenn Du echt Pech hast, zündet der SN0 bei voller Fahrt. Adé Rock. Oder Du hast einen Fehler im Schematic ;o)) Und mußt den Abreisskontakt als Öffner zeichnen bzw. so bauen ;o)) Dann *MUSS* aber der Abreisskontakt während des Preppens schon drin sein (sprich C1 muß bis die Rock abhebt kurzgeschlossen sein). C2 würde ich auch auf 470-1000µF hochpushen. Und setze ihn (physikalisch) so nahe wie nur möglich an den FET bzw den Zünder. So, bin von Essen zurück ;o)) R2 würde ich auf ~100 ohm hochschrauben, da der FET ja spannungsgesteuert ist. Hier fließt normal kein Strom. Zusätzlich würde ich noch einen 10k vom Gate nach Masse setzen. Damit verhinderst Du, daß der MOSFET aus versehen gezündet wird. Als weitere Sicherheit würde ich entweder in die Plusleitung (hinter dem S1.1) einen Jumper setzen. Oder einen (eigentlich besser) Jumper über den Zünder. Den steckst oder ziehst (je nach Variante) Du beim Durchgangstesten VOR einfüllen des SP. Danach wieder sichern und erst kurz vor dem Start (also preppen, Zünder dran, usw) steckst oder ziehst Du ihn zum echten Scharfmachen. Der IRF520 ist eigentlich eine gute Wahl. 9A@ 100V, 2-4V zum Durchschalten des Gates. 100V D-S und 20V G-S Breakdown Spannung ist völlig okay. Ron mit 0.27 ohm ist auch gut. Sonst sieht es gut aus. viele internette Grüße, Reinhard and if nothing else helps, just add a few more kilovolts
|
   
Derzimmerer
Senior Mitglied Benutzername: Derzimmerer
Nummer des Beitrags: 674 Registriert: 05-2006
| | Veröffentlicht am Freitag, 14. März 2008 - 21:43 Uhr: |
|
Hallo Reinhard, ich habe es noch mal geändert:
Oder Du hast einen Fehler im Schematic ;o)) Und mußt den Abreisskontakt als Öffner zeichnen bzw. so bauen ;o)) Dann *MUSS* aber der Abreisskontakt während des Preppens schon drin sein (sprich C1 muß bis die Rock abhebt kurzgeschlossen sein). Genau, der Abreisskontakt muss vor dem Einschalten dran sein. Ohoh, einmal vergessen und das Ding poltert los. Und ich produziere damit ja immer ein nicht so Batterieschonenden Kurzschluss.... Irgend wie ist aus der kleinen Schaltung auch ein Monster geworden. Das wollte ich ja unbedingt vermeiden. Ich werde mal sehen, was man mit einen NE555 anstellen kann und ob das nicht auch mit weniger Bauteilen geht. Mfg, Andreas http://www.modellraketen-server.de - Modellraketen Bildergalerie http://www.rbp.de.pn - R.B.P Raketenberechnungsprogramm
|
   
Derzimmerer
Senior Mitglied Benutzername: Derzimmerer
Nummer des Beitrags: 675 Registriert: 05-2006
| | Veröffentlicht am Samstag, 15. März 2008 - 20:30 Uhr: |
|
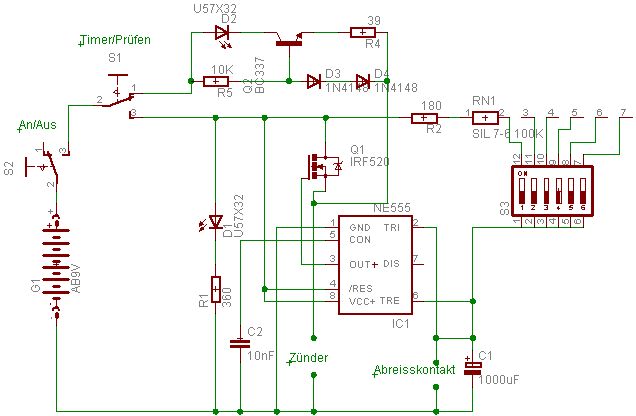
Hallo zusammen, ich habe mal eine vorhandene Schaltung etwas umgebastelt. Herausgekommen ist diese Schaltung:
So in etwa habe ich die Funktionsweise des NE555 verstanden. C1 läd sich je nach Widerstand langsam auf, bis die Spannung reicht um den Eingang an Pin6 zu schalten. Dadurch wird an Pin3 eine Spannung ausgegeben, die den MOSFET ansteuert und somit der SN0 zündet. Pin1 und 8 ist + und -, Pin2 startet das alles durch den Abreisskontakt. C2 an Pin5 ist zur Sicherheit drin, um ein mögliches Aufschwingen (was immer das sein soll...) zu verhindern. Ist das so in etwa richtig? Ach ja, wie kann man denn berechnen mit welcher Widerstands/Elko-Kombination der Triggereingang loslegt... Mfg, Andreas http://www.modellraketen-server.de - Modellraketen Bildergalerie http://www.rbp.de.pn - R.B.P Raketenberechnungsprogramm
|
   
Derzimmerer
Senior Mitglied Benutzername: Derzimmerer
Nummer des Beitrags: 679 Registriert: 05-2006
| | Veröffentlicht am Dienstag, 18. März 2008 - 18:51 Uhr: |
|
Hallo zusammen, keine Einwände zur Schaltung? Ich bin sprachlos... Dann werde ich mal die benötigten Teile die Tage bestellen und basteln. Mal sehen was das wird... Mfg, Andreas http://www.modellraketen-server.de - Modellraketen Bildergalerie http://www.rbp.de.pn - R.B.P Raketenberechnungsprogramm
|
   
Reinhard
Aktives Mitglied Benutzername: Reinhard
Nummer des Beitrags: 174 Registriert: 02-2006
| | Veröffentlicht am Dienstag, 18. März 2008 - 21:46 Uhr: |
|
Hi, habs vorher übersehen, sorry. Zumindest zwei Einwände habe ich. Den n-Kanal MOSFET als HighSide Switch zu verwenden ist nicht sehr optimal, da sobald er leitend wird der Spannungsabfall über den Zünder die Ugs verringert, so dass der FET nie richtig durchsteuert. Hänge den Zünder auf + und den FET zwischen Zünder und - und die Welt ist in Ordnung. Dazu musst du dann auch noch den Durchgangsprüfer auf die andere Seite legen. Das wäre dann mein zweiter Einwand. Der Transistor im Durchgangsprüfer bringt nichts, weil sowohl der Prüf, als auch der LED-Strom durch den Zünder gehen. Mit einer LED und einem Vorwiderstand erreichst du das Gleiche. Wenn der Strom kleiner werden soll, musst du die Schaltung entsprechend umbauen, damit nur der Prüfstrom (Basisstrom) durch den Zünder geht. Gruß Reinhard |
   
Derzimmerer
Senior Mitglied Benutzername: Derzimmerer
Nummer des Beitrags: 680 Registriert: 05-2006
| | Veröffentlicht am Dienstag, 18. März 2008 - 23:46 Uhr: |
|
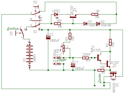
Hallo, das mit dem Mosfet, ja da hatte ich auch noch ein paar Fragezeichen bei mir. Hab mich aber nicht getraut zu Fragen Und die Durchgangsprüfung habe ich ohne Nachzudenken einfach vom Startgerät übernommen. Ich habe das noch mal überarbeitet:
Ich denke so müsste es klappen. Und ich habe einen Schalter weniger. Der Abreissdraht soll aber noch mit einem Schalter überbrückt werden können. Das habe ich jetzt nicht eingezeichnet. Mit dem Mäuseklavier und den Widerständen sollten, wenn ich richtig gerechnet habe, Verzögerungszeiten von 0.2 - 65 Sekunden möglich sein. Ich bedanke mich schon mal für die tolle Hilfe an einen Elektroniklaien! Mfg, Andreas http://www.modellraketen-server.de - Modellraketen Bildergalerie http://www.rbp.de.pn - R.B.P Raketenberechnungsprogramm
|
   
Lightningman
Senior Mitglied Benutzername: Lightningman
Nummer des Beitrags: 441 Registriert: 10-2006
| | Veröffentlicht am Mittwoch, 19. März 2008 - 07:10 Uhr: |
|
Moin Andreas, Sorry für die späte Rückmeldung, aber ich habe Dich nicht vergessen. Meine Mutter wird heute operiert (Darmkrebs) und da waren einige Vorbereitungen und Erledigungen nötig. Vor allem, weil die Klinik nicht gerade "Vorort" ist. Drückt ihr mal die Daumen, daß heute alles gut verläuft. Die Sache mit dem N-Channel MOSFET hat mein Namensvetter ja schon erwähnt. Im groben und ganzen sieht Dein Plan schon ganz gut aus. Die Zeiten errechnen sich durch 1,1 x R x C. Ich check Deine Werte mal durch. Ich würde aber eher etwas weniger Zeit als Maximum nehmen, dafür enger abgestuft. 65 Sekunden wirst Du als Auswurf delay niemals brauchen ;o)) 0.2 Sekunden allerdings auch nicht ;o)) Mach Dir eine kleine Tabelle wie die Dips für welche Zeit stehen müssen. Man hat sich am Flugtag mal ganz schnell verrechnet. Ich gebe Dir später auch noch eine kurze Pin- beschreibung des 555 mit auf den Weg (du hattest ein paar Fragen weiter oben z.B. zum Pin 5). Über die Versorgung (in der Nähe des IRF) würde ich noch einen 470-1000µF Elko setzen. Von Pin 1 nach Pin 8 noch einen 100nF Keramik + 1µF Tantal wären auch gut. Ich würde noch einen Jumper zwischen V+ und dem Zünder setzen. Den setzt Du erst nachdem die Rock auf der Rampe fix und fertig steht. Auf Flugtagen wird es nicht gerne gesehen, wenn man mit einer "geladenen" Rock rumläuft. Einen Nachteil haben alle Schaltungen, die wir bisher besprochen haben. Nachdem die Zeit abgelaufen ist, bleibt der Ausgangstransistor leitend. D.h., wenn der Zünder nachdem Abbrand leitend bleibt, wird Deine Batterie Akku sehr stark belastet. Mach Dir eine kleine Testlampe. Diese kannst Du zum Testen anstelle vom Zünder dran machen. So kannst Du am Flugtag prüfen, ob die Schaltung auch tut und die Zeit in etwa stimmt. Außerdem kannst Du so auch gleich die Batterie testen. Eine 12V/10W Lampe belastet Dein Akku /Batterie mit ca 7.5W. Eine 12V/5W Lampe noch mit 3.75W. Evtl. den Anschluß für den Zünder vor dem Schalter abgreifen. Dann kannst Du ihn wesentlich kleiner und leichter machen (muß dann weniger A's aushalten) Letzter Tip: Sicher die Verbindung Batterie zum Timer (9V Clip?) mittels eines Kabelbinders. Es kann einem nichts den Tag mehr versauen, als eine durch die starke Beschleunigung unterbrochene Stromversorgung. viele internette Grüße, Reinhard and if nothing else helps, just add a few more kilovolts
|
   
Derzimmerer
Senior Mitglied Benutzername: Derzimmerer
Nummer des Beitrags: 681 Registriert: 05-2006
| | Veröffentlicht am Mittwoch, 19. März 2008 - 11:46 Uhr: |
|
Moin Reinhard, Drückt ihr mal die Daumen, daß heute alles gut verläuft. Das mache ich natürlich und wünsche alles Gute! Ich habe schon ein bischen schlechtes Gewissen durch meine Fragerei. Du hast ganz andere Sorgen als diesen Timer. Der kann auch warten! Die Zeiten errechnen sich durch 1,1 x R x C Ich hatte nicht mit 1.1, sondern nur mit 1 gerechnet. Aber ich denke, das die Zeiten nur Annäherungen sind durch die Toleranzen der Bauteile... Über die Versorgung (in der Nähe des IRF) würde ich noch einen 470-1000µF Elko setzen. Dieser soll noch ein bischen Dampf an den Zünder bringen? Von Pin 1 nach Pin 8 noch einen 100nF Keramik + 1µF Tantal wären auch gut. Wozu sind die gut? Nachdem die Zeit abgelaufen ist, bleibt der Ausgangstransistor leitend. Ja, das finde ich auch nicht so toll. Erst habe ich überlegt, ob man nicht den Reset-Eingang nutzen könnte. Da bin ich auf keine Lösung gekommen. Dann ist da noch Pin7 (Discharge) womit ich nichts anfangen konnte. Da dieser Eingang aber geschaltet wird wenn auch Pin3 durchschaltet, entlade ich den Kondensator C2 einfach darüber und Pin3 ist wieder Stromlos. Damit aber Pin3 nicht sofort wieder stromlos wird und evtl. der Mosfet nicht lange genug an ist um den Zünder zu Zünden, habe ich einen Widerstand zwischen C2 und Pin7 gesetzt um ihn langsamer zu Entladen und eine gewisse Zeit verstreicht bis Pin3 stromlos wird. Dummerweise würde sich das immer wiederholen, aber mir fällt keine andere Lösung ein. Oder ist das Mumpitz was ich geschrieben habe
Mfg, Andreas http://www.modellraketen-server.de - Modellraketen Bildergalerie http://www.rbp.de.pn - R.B.P Raketenberechnungsprogramm
|
   
Arnd
Gold Mitglied Benutzername: Arnd
Nummer des Beitrags: 1419 Registriert: 08-2002
| | Veröffentlicht am Mittwoch, 19. März 2008 - 15:58 Uhr: |
|
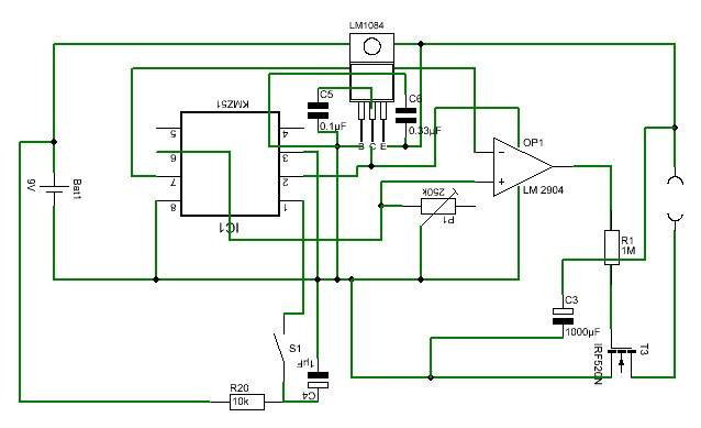
Moin zusammen, anbei einen Vorschlag von meiner Seite aus. Timer gesteuert über einen Atmel Tiny 13. Die Schaltung ist sicherlich nich nicht Perfekt, besonders was die Dimensonierung der Bauteile angeht, aber um zu sehen warum es geht.
Cu Arnd |
   
Lightningman
Senior Mitglied Benutzername: Lightningman
Nummer des Beitrags: 442 Registriert: 10-2006
| | Veröffentlicht am Mittwoch, 19. März 2008 - 17:55 Uhr: |
|
Moin Andreas, >Das mache ich natürlich und wünsche alles Gute! Danke Dir. Ich weiß leider noch nix neues >Ich habe schon ein bischen schlechtes Gewissen Ist schon okay. Konntest Du ja nicht wissen. >>Über die Versorgung (in der Nähe des IRF) >>würde ich noch einen 470-1000µF Elko setzen. >Dieser soll noch ein bischen Dampf an den >Zünder bringen? Jup, aber so wie Du ihn eingezeichnet hast, ist er kurzgeschlossen ;o)). Der 9V Block hat einen relativ hohen Innenwiderstand. Der Cap dient als Energiespeicher. Damit wird die relative Impedanz der Versorgung niedriger. >>Von Pin 1 nach Pin 8 noch einen 100nF Keramik >>+ 1µF Tantal wären auch gut. >Wozu sind die gut? Der 100nF ist ein Störblocker cap und der 1µF Tantal versorgt den NE555 weiter, wenn der Zünder losgeht und die Spannung zusammenbricht. >>Nachdem die Zeit abgelaufen ist, bleibt der >>Ausgangstransistor leitend. >Ja, das finde ich auch nicht so toll. .... >aber mir fällt keine andere Lösung ein. Da hätte ich was für Dich :o)) Ich klebs Dir mal als Bildchen an. Als PN schicke ich Dir (wenn das übers Forum geht, sonst kurze PN an mich) eine höhere Auflösung. Ist nur schnell mit Hand zusammengekritzelt. Du "darfst" es dann in Eagle umsetzen ;o)). Falls Du etwas nicht lesen kannst, dann kurze Mail ;o))
viele internette Grüße, Reinhard and if nothing else helps, just add a few more kilovolts
|
   
Lightningman
Senior Mitglied Benutzername: Lightningman
Nummer des Beitrags: 443 Registriert: 10-2006
| | Veröffentlicht am Mittwoch, 19. März 2008 - 18:51 Uhr: |
|
Hi Andreas und andere E-Bastler, Kennst Du schon diese Steckbrettchen: http://www.reichelt.de/?;ACTION=3;LA=4;GROUP=C94;GROUPID=3374;ARTICLE=67681;START=0;SORT=artnr;OFFSET=10 00;SID=22t0Sv-NS4ARYAAE5igPIb5b2cd9a322fdbab1d4d199b973d8059 Das ist super fürs schnelle testen und Experimentieren. Eine Änderung von Bauteilen und Schaltung geht damit super flink und man muß erstmal nix Löten (oder Platinen umändern) viele internette Grüße, Reinhard P.S: Anklicken geht leider nicht. Einfach die Zeile in den Explorer kopieren. Dann klappt es. and if nothing else helps, just add a few more kilovolts
|
   
Arnd
Gold Mitglied Benutzername: Arnd
Nummer des Beitrags: 1420 Registriert: 08-2002
| | Veröffentlicht am Mittwoch, 19. März 2008 - 19:47 Uhr: |
|
Moin Lightningman, weiß Du zufällig die Außen und Rastermaße eines 2-fach DIL-Schalter, ein sogeanntes Mäuseklavier ? Cu |
   
Lightningman
Senior Mitglied Benutzername: Lightningman
Nummer des Beitrags: 444 Registriert: 10-2006
| | Veröffentlicht am Mittwoch, 19. März 2008 - 20:11 Uhr: |
|
Moin Arnd, Ich gehe mal davon aus Non-SMD? Standard DIP 2fach (Schalter 90° zu den Pins): RM 2.54 Reihenabstand: 7.62mm Breite: 6,70mm Höhe: 6,6mm Tiefe: 9,7mm Piano DIP 2fach: (Schalter in gleicher Ebene zu Pins) RM 2.54 Reihenabstand: 7.62mm Breite: 6,70mm Höhe: 10mm Tiefe: 11,3mm Pindurchmesser bei beiden 0,8mm. Gewinkelte Ausführung: leider keins auf Lager ;o)) viele internette Grüße, Reinhard and if nothing else helps, just add a few more kilovolts
|
   
Derzimmerer
Senior Mitglied Benutzername: Derzimmerer
Nummer des Beitrags: 682 Registriert: 05-2006
| | Veröffentlicht am Mittwoch, 19. März 2008 - 20:20 Uhr: |
|
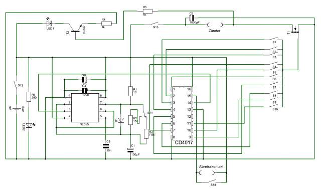
Nabend zusammen, erst einmal Danke für eure Vorschläge. Damit werde ich auf jeden Fall am Wochenende was zutun haben. Das Steckbrett ist eine tolle Idee. Steht jetzt auch auf der Liste. Als weitere Alternative habe ich mir diese Schaltung ausgedacht:
Der NE555 gibt einen Takt vor und der CD4017 schaltet bei jeden neuen Takt einen weiter. So könnte man über einen DIL-Schalter den Mosfet beschalten. So wie es jetzt ist können Zeiten von 10Sek. im Sekundentakt oder 20Sek. im Zweisekundentakt eingestellt werden. Der Vorteil sind die wenigen Bauteile... Mfg, Andreas http://www.modellraketen-server.de - Modellraketen Bildergalerie http://www.rbp.de.pn - R.B.P Raketenberechnungsprogramm
|
   
Arnd
Gold Mitglied Benutzername: Arnd
Nummer des Beitrags: 1421 Registriert: 08-2002
| | Veröffentlicht am Mittwoch, 19. März 2008 - 20:47 Uhr: |
|
Moin Lightningman, besten Dank. Cu Bloß kein SMD ;-) |
   
Derzimmerer
Senior Mitglied Benutzername: Derzimmerer
Nummer des Beitrags: 691 Registriert: 05-2006
| | Veröffentlicht am Montag, 31. März 2008 - 21:32 Uhr: |
|
Hallo zusammen, ich habe einmal Reinhards Vorschlag eingetickert:
Nun möchte ich den Timer noch etwas erweitern. Und zwar mit einer Magnetischen Gipfelpunkterkennung. Auf der Suche bin ich auf Scott Aleckson Seite gestoßen und habe seine Schaltung noch etwas verändert, bzw. vereinfacht:
Diese Schaltung habe ich auf ein Steckbrett (danke für den Tip Reinhard) aufgebaut und funktioniert ohne Probleme. Der Timer und die Magnetische Erkennung soll auf eine Platine. So könnte man zB. eine Zweistufenbergung, eine verzögerte Aktivierung des Sensors oder als Backup verwenden. Für den Timer habe ich mal ein Platinenentwurf gemacht, für beides noch nicht. Wo kann man denn günstig mal eine Platine herstellen lassen, ohne gleich 50-60€ zu Zahlen. Mfg, Andreas http://www.modellraketen-server.de - Modellraketen Bildergalerie http://www.rbp.de.pn - R.B.P Raketenberechnungsprogramm
|
   
Lunte
Moderator Benutzername: Lunte
Nummer des Beitrags: 2898 Registriert: 03-2006
| | Veröffentlicht am Montag, 31. März 2008 - 22:34 Uhr: |
|
moin andreas, das ist ein konzept nach meinem geschmack: magnetische gipfelpunkterkennung und timer-bachup. wenn du, lieber andreas, mir drei platinen bestückst (die kosten für die bauteile übernehme ich selbstverständlich auch), d.h. zusammenlötest, dann übernehme ich die 50 bis 60 € für die erstellung der platine. ist das ein angebot? lass was hören...... grüße von der küste und von lunte
|
   
Derzimmerer
Senior Mitglied Benutzername: Derzimmerer
Nummer des Beitrags: 693 Registriert: 05-2006
| | Veröffentlicht am Montag, 31. März 2008 - 22:57 Uhr: |
|
Moin Gerd, habe ich mir schon gedacht, das dir das gefallen würde Erst einmal muss ich mir ein Prototyp basteln und ausprobieren. Und wenn dann alles richtig schön funktioniert, dann teilen wir uns die Kosten. Evtl. schaffe ich es ja bis zum 12. mit dem Prototyp... Mfg, Andreas http://www.modellraketen-server.de - Modellraketen Bildergalerie http://www.rbp.de.pn - R.B.P Raketenberechnungsprogramm
|
   
Lunte
Moderator Benutzername: Lunte
Nummer des Beitrags: 2900 Registriert: 03-2006
| | Veröffentlicht am Montag, 31. März 2008 - 23:01 Uhr: |
|
moin andreas, das ist klasse. ich habe, wie du weißt, vom elektronikbasteln keine ahnung. deshalb unterstütze ich gerne (ganz uneigennützig >grins<) diese aktion. ich halte wort. halte mich auf dem laufenden. grüße von der küste und von lunte
|
   
Lightningman
Senior Mitglied Benutzername: Lightningman
Nummer des Beitrags: 460 Registriert: 10-2006
| | Veröffentlicht am Dienstag, 01. April 2008 - 10:31 Uhr: |
|
Hi Andreas, Bin gerade auf der Arbeit (ätz...), aber im "Kurzflug" drüber hast Du, glaube ich, zuviel rationalisiert ;o)) Der KMZ10 hat swiw KEINE Rücksetzspulen. D.h. kommst Du in ein starkes Magnetfeld, bleibt der KMZ "gepolt" und funzt erst wieder nach einem reset. Schau Dir mal z.B. dem KMZ51 an. Der hat einen "Flip" Eingang der genau dieses macht (hat also die nötige Resetfunktion on board. P.S. Wenn Du den Entwurf fürs PCB fertig hast UND willens bist die ganzen Löcher zu bohren, bin ich bereit sie Dir zu Belichten und zu Ätzen (Voraussetzung: keine 500 Stück ;o))) viele internette Grüße, Reinhard and if nothing else helps, just add a few more kilovolts
|
   
Lunte
Moderator Benutzername: Lunte
Nummer des Beitrags: 2904 Registriert: 03-2006
| | Veröffentlicht am Dienstag, 01. April 2008 - 10:42 Uhr: |
|
moin jungs, ah, ich sehe, die sache bekommt eine gruppeneigendynamik. gut so. ich sehe durch euch und arnd langsam licht am ende des elektroniktunnels. grüße von der küste und von lunte
|
   
Derzimmerer
Senior Mitglied Benutzername: Derzimmerer
Nummer des Beitrags: 696 Registriert: 05-2006
| | Veröffentlicht am Dienstag, 01. April 2008 - 18:33 Uhr: |
|
Hallo Reinhard, ich komme grade von der Arbeit. Grade noch rechtzeitig vor den großen Regen.... Den KMZ51 habe ich nicht genommen, weil der so klein ist. Das wird mit meinen Lötkünsten nichts. Das hat mir aber trotzdem Sorgen bereitet, ob der KMZ10 überhaupt geeignet ist. Auch hat er mal verkehrt herum angeschlagen. Mit einen magnetisierten Schraubendreher aber so lange darübergewedelt, das er jetzt ohne Probleme funktioniert. Er hat sich auch nicht mehr umgepolt nach mehreren Tests mit Gewindestangen, Nägel, Startgestell und was man halt sonst noch so in der Werkstatt liegen hat... Das mit dem Belichten und Ätzen ist natürlich ein supper Angebot. Zwei unterschiedliche Platinen in doppelter Ausführung müsste ich haben. Ich schicke dir dann die Tage das Layout per Mail zu (als pdf ?) Mfg, Andreas http://www.modellraketen-server.de - Modellraketen Bildergalerie http://www.rbp.de.pn - R.B.P Raketenberechnungsprogramm
|
   
Lunte
Moderator Benutzername: Lunte
Nummer des Beitrags: 2906 Registriert: 03-2006
| | Veröffentlicht am Dienstag, 01. April 2008 - 18:40 Uhr: |
|
moin andreas, lass' bloß genügend platinen ätzen. nicht dass ich wieder in die röhre schaue..... grüße von der küste und von lunte
|
   
Derzimmerer
Senior Mitglied Benutzername: Derzimmerer
Nummer des Beitrags: 698 Registriert: 05-2006
| | Veröffentlicht am Dienstag, 01. April 2008 - 18:46 Uhr: |
|
Moin Gerd, ist ja erst nur der Prototyp. Du bekommst zum Testen einen Timer und einen Mag-Timer. Darum auch alles doppelt. Mfg, Andreas http://www.modellraketen-server.de - Modellraketen Bildergalerie http://www.rbp.de.pn - R.B.P Raketenberechnungsprogramm
|
   
Lunte
Moderator Benutzername: Lunte
Nummer des Beitrags: 2908 Registriert: 03-2006
| | Veröffentlicht am Dienstag, 01. April 2008 - 19:54 Uhr: |
|
moin andreas, ich freue mich wirklich darauf. macht laune, euer projekt. grüße von der küste und von lunte
|
   
Lightningman
Senior Mitglied Benutzername: Lightningman
Nummer des Beitrags: 463 Registriert: 10-2006
| | Veröffentlicht am Dienstag, 01. April 2008 - 20:34 Uhr: |
|
Moin Andreas, >Den KMZ51 habe ich nicht genommen, weil der so >klein ist. Das wird mit meinen Lötkünsten >nichts. Das hat mir aber trotzdem Sorgen Also daran solls nicht liegen. Wenn Du magst, kann ich Dir den Chip auflöten. Den Rest könnte man ja mit TTH Komponenten realisieren. Den KMZ könnte man auf die Leiterbahnseite löten. Dann müßte man nicht viel am Layout ändern. >Auch hat er mal verkehrt herum angeschlagen. >Mit einen magnetisierten Schraubendreher aber >so lange darübergewedelt, das er jetzt ohne >Probleme funktioniert. Er hat sich auch nicht >mehr umgepolt nach mehreren Tests mit >Gewindestangen, Nägel, Startgestell und was man Die Frage ist halt, ob dieser Zustand anhält. >Zwei unterschiedliche Platinen in doppelter >Ausführung müsste ich haben. Ich schicke dir Soll kein Problem sein, denke ich. Einen Belichter habe ich (zwar noch nicht ganz fertig, aber Einsatzbereit ;o)) Schaumätzer ist auch vorhanden. >dann die Tage das Layout per Mail zu (als >pdf ?) Ich brauche ein druckbares Format, welches von der Größe her 100%ig stimmt (wegen den Abständen, usw). Das müßtest Du mal probieren. Druck es mal aus, wandel dann das File in PDF um. Dieses dann auch wieder drucken und schauen, ob beide Deckungsgleich sind. Wenn möglich im gespiegelten Format (m.a.W. so daß ich die bedruckte Seite auf die lichtempfindliche Seite der Platine legen kann. Ich würde vorschlagen den Prototypen auf Hartpapier Platine zu machen (schont die Bohrer und Deine Säge). Die finale Version können wir aus G10 (GFK Derivat) machen. viele internette Grüße, Reinhard and if nothing else helps, just add a few more kilovolts
|
   
Derzimmerer
Senior Mitglied Benutzername: Derzimmerer
Nummer des Beitrags: 699 Registriert: 05-2006
| | Veröffentlicht am Dienstag, 01. April 2008 - 21:43 Uhr: |
|
Moin Reinhard, Wenn Du magst, kann ich Dir den Chip auflöten na darauf komme ich doch gerne zurück. Aber ich möchte es doch erst einmal mit dem KMZ10 versuchen... Ich werde morgen mal ein paar Druckversuche machen und vergleichen. Hättest du denn Hartpapierplatinen? Für deine Unkosten werde ich natürlich aufkommen. Mfg, Andreas http://www.modellraketen-server.de - Modellraketen Bildergalerie http://www.rbp.de.pn - R.B.P Raketenberechnungsprogramm
|
   
Arnd
Gold Mitglied Benutzername: Arnd
Nummer des Beitrags: 1436 Registriert: 08-2002
| | Veröffentlicht am Dienstag, 01. April 2008 - 21:46 Uhr: |
|
Moin Andreas, von Hartpaierplatten kann ich nur abraten. Am besten Du nimmst Platinen aus GFK von z.B. Bungert. Cu Arnd |
   
Lightningman
Senior Mitglied Benutzername: Lightningman
Nummer des Beitrags: 466 Registriert: 10-2006
| | Veröffentlicht am Mittwoch, 02. April 2008 - 00:06 Uhr: |
|
Moinsen, ..Chip einlöten... >na darauf komme ich doch gerne zurück. Kein Problem. Bei der Größe ist noch viellll Platz für den Lötkolben ;o)) >Hättest du denn Hartpapierplatinen? Yupp. Ist sozusagen "Lagerware" bei mir (wie das G10 Zeugs auch ;o)). >Für deine Unkosten werde ich natürlich aufkommen Geschenkt.... @Arnd: >von Hartpaierplatten kann ich nur abraten Warum? So instabil ist das Zeug nu auch wieder nich.... Für die Endversion gehen wir ja auf G10, aber für die ersten Gehversuche ist das Hartpapier einfach leichter zu verarbeiten (Löcher bohren, Auf Maß schleifen, usw). Es würde mich mehr als erstaunen, wenn das HP Material beim Start kaputtgeht. Ob es einen freien Fall überlebt steht ja erstmal nicht zur Debatte ;o)) viele internette Grüße, Reinhard and if nothing else helps, just add a few more kilovolts
|
   
Arnd
Gold Mitglied Benutzername: Arnd
Nummer des Beitrags: 1438 Registriert: 08-2002
| | Veröffentlicht am Mittwoch, 02. April 2008 - 06:53 Uhr: |
|
Moin Lightningman, wenn die Roc im freien Fall runterkommt, hat die Elektronik eh versagt. Oder die Hatpappe.;-) Cu cu arnd |
   
Lunte
Moderator Benutzername: Lunte
Nummer des Beitrags: 2912 Registriert: 03-2006
| | Veröffentlicht am Mittwoch, 02. April 2008 - 08:33 Uhr: |
|
..... he, he, es geht auch um meine raketen. grübel. grüße von der küste und von lunte
|
   
Lunte
Moderator Benutzername: Lunte
Nummer des Beitrags: 2913 Registriert: 03-2006
| | Veröffentlicht am Mittwoch, 02. April 2008 - 15:34 Uhr: |
|
moin arnd, ich habe mich entschieden. 8 (acht) sekunden sollen es sein ich werde den timer in meinen "frosch" auf BC125 einbauen. grüße von der küste und von lunte
|
   
Arnd
Gold Mitglied Benutzername: Arnd
Nummer des Beitrags: 1439 Registriert: 08-2002
| | Veröffentlicht am Mittwoch, 02. April 2008 - 15:41 Uhr: |
|
Moin Luntw, danke für das Vertrauen. Hast Du einen besonderen Wunsch wegen der zweiten Zeit ? |
   
Lightningman
Senior Mitglied Benutzername: Lightningman
Nummer des Beitrags: 469 Registriert: 10-2006
| | Veröffentlicht am Mittwoch, 02. April 2008 - 16:44 Uhr: |
|
Moinsen, >ich werde den timer in meinen "frosch" auf >BC125 einbauen Tsk, Tsk. Du weißt doch, daß Tiere nicht als Payload mitfliegen dürfen........ @Arnd: WTF is Luntw??? Es gibt nur einen Lunte und der ist durch nichts zu ersetzen außer durch mehr Lunte ... SCNR... viele internette Grüße, Reinhard (Beitrag nachträglich am 02., April. 2008 von lightningman editiert) and if nothing else helps, just add a few more kilovolts
|
   
Lightningman
Senior Mitglied Benutzername: Lightningman
Nummer des Beitrags: 470 Registriert: 10-2006
| | Veröffentlicht am Mittwoch, 02. April 2008 - 16:54 Uhr: |
|
Hi Andreas, Fliege gerade über meine Krizelei von Gestern. Was ich unbedingt brauche, ist alle Leiterbahnen in schwarz ;o)) Die E-Programme zeichnen ja oft schön buntig, daß man die Layer unterscheiden kann, aber fürs Belichten mit UV müssen sie schwarz sein, sonst "leckt" zuviel UV durch die Vorlage und die Bahnen sind dann später beim Entwickeln einfach "hieh" und dann wech... ;o)) viele internette Grüße, Reinhard and if nothing else helps, just add a few more kilovolts
|
   
Derzimmerer
Senior Mitglied Benutzername: Derzimmerer
Nummer des Beitrags: 700 Registriert: 05-2006
| | Veröffentlicht am Mittwoch, 02. April 2008 - 18:27 Uhr: |
|
Hallo Reinhard, es gibt ein Problem! Ich habe den Ausdruck vom Programm und von Ausdruck einer pdf-Datei verglichen. Passt nicht. Muss ich wohl doch noch in Eagle einsteigen damit du was damit anfangen kannst. So ein Mist! Oder ich probiere es selber mal. Das Layout habe ich zum Testen schon mal auf eine Platine raufbekommen...ohne Belichtung! Mfg, Andreas http://www.modellraketen-server.de - Modellraketen Bildergalerie http://www.rbp.de.pn - R.B.P Raketenberechnungsprogramm
|
   
Lunte
Moderator Benutzername: Lunte
Nummer des Beitrags: 2914 Registriert: 03-2006
| | Veröffentlicht am Mittwoch, 02. April 2008 - 20:53 Uhr: |
|
moin arnW, nervöse finger, was? aber wer die ganze nacht gelötet hat, dem sei verziehen. (Beitrag nachträglich am 02., April. 2008 von lunte editiert) grüße von der küste und von lunte
|
   
Arnd
Gold Mitglied Benutzername: Arnd
Nummer des Beitrags: 1441 Registriert: 08-2002
| | Veröffentlicht am Mittwoch, 02. April 2008 - 20:53 Uhr: |
|
Moin zusammen, mein Prototyp ist heute fertig geworden.;-) Grins. Am WE stell ich das Projekt unter dem Thread Timerserie 3501 hier vor. Cu Arnd |
   
Lunte
Moderator Benutzername: Lunte
Nummer des Beitrags: 2915 Registriert: 03-2006
| | Veröffentlicht am Mittwoch, 02. April 2008 - 20:56 Uhr: |
|
.... ich sach es ja: arnW hat die ganze nacht durchgearbeitet und ist, wie auch seine finger, total übermüdet. grüße von der küste und von lunte
|
   
Arnd
Gold Mitglied Benutzername: Arnd
Nummer des Beitrags: 1442 Registriert: 08-2002
| | Veröffentlicht am Mittwoch, 02. April 2008 - 21:34 Uhr: |
|
Moin Lunte, durchs Telefon hast Du den Timer ja schon gehört. Kommt gut nicht wahr ? |
   
Lunte
Moderator Benutzername: Lunte
Nummer des Beitrags: 2919 Registriert: 03-2006
| | Veröffentlicht am Mittwoch, 02. April 2008 - 21:37 Uhr: |
|
.... keine frage, der lässt keinen zweifel daran, was er gerade denkt. grüße von der küste und von lunte
|
   
Arnd
Gold Mitglied Benutzername: Arnd
Nummer des Beitrags: 1443 Registriert: 08-2002
| | Veröffentlicht am Mittwoch, 02. April 2008 - 21:55 Uhr: |
|
Eben , der mag es wenn Ihm jemand zuhört und Ihn versteht.;-) |
   
Lunte
Moderator Benutzername: Lunte
Nummer des Beitrags: 2920 Registriert: 03-2006
| | Veröffentlicht am Mittwoch, 02. April 2008 - 23:12 Uhr: |
|
mein freund, der timer. grüße von der küste und von lunte
|
   
Lightningman
Senior Mitglied Benutzername: Lightningman
Nummer des Beitrags: 473 Registriert: 10-2006
| | Veröffentlicht am Sonntag, 06. April 2008 - 16:12 Uhr: |
|
@Lunte, >arnW hat die ganze nacht durchgearbeitet und >ist, wie auch seine finger, total übermüdet. Ich nehme eher an, daß die Heinzelmännchen bei Arnd auf der Tastatur heimlich die Buchstaben übernacht vertauscht haben ;o))) viele internette Grüße, Reinhard and if nothing else helps, just add a few more kilovolts
|
   
Lightningman
Senior Mitglied Benutzername: Lightningman
Nummer des Beitrags: 474 Registriert: 10-2006
| | Veröffentlicht am Sonntag, 06. April 2008 - 16:23 Uhr: |
|
Moin Andreas, >es gibt ein Problem! Sorry, ich habe den Thread jetzt gerade erst wieder gelesen! >Ich habe den Ausdruck vom Programm und von >Ausdruck einer pdf-Datei verglichen. Passt >nicht. Argh! Das liegt sehr oft an Adobe selber, manchmal aber auch an den Druckertreibern. Kannst Du mit dem SPlan einen s/w Ausdruck anfertigen und auf Transparentpapier (nicht FOLIE!) ausdrucken, welches Du mir am Samstag mitbringen kannst? >Muss ich wohl doch noch in Eagle einsteigen >damit du was damit anfangen kannst. So ein >Mist! ;o)) Das war einer der Gründe warum ich Eagle gewählt habe. Die Ausgabeformate sind so umfangreich, daß für jeden PCB Hersteller etwas dabei ist. >Das Layout habe ich zum Testen schon mal auf >eine Platine raufbekommen...ohne Belichtung! Mittels Ätzstift? Oder der Reichelt Katalog und Bügeleisen Methode? Für den Protyp kannst Du es ja so machen. Für die Finalversion finden wir da schon eine bessere Lösung. Nimm zum Ätzen Natrium oder Ammonium Persulfat. Das geht besser als die alte EisenIIIChlorid Methode. Beim Ätzen sollte die Temperatur so um 35-45°C sein. Wenn es zu kalt ist, ätzt es sich nicht richtig und wenn es heißer ist, kommt es zu Unterätzung der Leiterbahnen. Ach so, und nimm als Gefäß kein Eisen oder Edelstahl! Egal ob V2A oder V4A, daß Ätzmittel löst Dir die Chrom und Nickelanteile raus und der Topf fängt an zu rosten... viele internette Grüße, Reinhard P.S: Mit "Transparentpapier" meine ich das Butterbroteinwickelpapier ähnliche Zeichenpapier (also milchig weiß und nur leicht "transparent") (Beitrag nachträglich am 06., April. 2008 von Lightningman editiert) and if nothing else helps, just add a few more kilovolts
|
   
Derzimmerer
Senior Mitglied Benutzername: Derzimmerer
Nummer des Beitrags: 703 Registriert: 05-2006
| | Veröffentlicht am Sonntag, 06. April 2008 - 17:51 Uhr: |
|
Moin Reinhard, Transparentpapier (nicht FOLIE!) ausdrucken, welches Du mir am Samstag mitbringen kannst? Da müsste ich noch etwas von der Meisterschule da haben. Wird gemacht. Mittels Ätzstift? Oder der Reichelt Katalog und Bügeleisen Methode? Reichelt...na, nicht ganz. Habe ein Blatt von office Discount genommen. Klappt erstaunlich gut. Zum Ätzen habe ich mir Natriumpersulfat bestellt. Wird wohl morgen kommen. Als Gefäß nehme ich eine Glasschale. Mal sehen, ob das Ätzen auch so gut klappt wie das Layout auf die Platine zu bekommen. Und dann muss ja noch alles gebohrt werden... Habe zwar nächste Woche kaum Zeit, aber ich hoffe das ich eine Platine bis Samstag vorzeigen kann. Mfg, Andreas http://www.modellraketen-server.de - Modellraketen Bildergalerie http://www.rbp.de.pn - R.B.P Raketenberechnungsprogramm
|
   
Lightningman
Senior Mitglied Benutzername: Lightningman
Nummer des Beitrags: 476 Registriert: 10-2006
| | Veröffentlicht am Sonntag, 06. April 2008 - 18:29 Uhr: |
|
Moin Andreas, >Da müsste ich noch etwas von der Meisterschule >da haben. Wird gemacht. Alles klar. Dann schauen wir uns das ganze am Samstag an. Bleibst Du Sa & So? >Reichelt...na, nicht ganz. Das wird gerne genommen, weil es hochglanz und poliert ist. Die Druckerfarbe des Katalogs stört nicht und der Toner geht von dem Glanzpapier nach dem Bügeln sehr gut runter. Ist aber nix für feine Leiterbahnen. >Zum Ätzen habe ich mir Natriumpersulfat >bestellt. Wird wohl morgen kommen. Als Gefäß >nehme ich eine Glasschale. Mal sehen, ob das Hört sich alles gut an. Rechne mal mit 5-8 Minuten beim Ätzen. >Und dann muss ja noch alles gebohrt werden... ;o)) Ja, ja wenn man keine Arbeit hat, macht man sich welche. Löten mußt Du es ja auch noch. >Habe zwar nächste Woche kaum Zeit, aber ich >hoffe das ich eine Platine bis Samstag >vorzeigen kann. Viel Glück und gutes Gelingen!! viele internette Grüße, Reinhard and if nothing else helps, just add a few more kilovolts
|
   
Derzimmerer
Senior Mitglied Benutzername: Derzimmerer
Nummer des Beitrags: 708 Registriert: 05-2006
| | Veröffentlicht am Sonntag, 06. April 2008 - 18:38 Uhr: |
|
Moin Reinhard, Bleibst Du Sa & So? Leider nur Samstag. Ist zwar ein bischen ärgerlich, aber die Arbeit (habe einen Kundentermin am So.) geht vor.... Mfg, Andreas http://www.modellraketen-server.de - Modellraketen Bildergalerie http://www.rbp.de.pn - R.B.P Raketenberechnungsprogramm
|
   
Derzimmerer
Senior Mitglied Benutzername: Derzimmerer
Nummer des Beitrags: 710 Registriert: 05-2006
| | Veröffentlicht am Mittwoch, 09. April 2008 - 19:43 Uhr: |
|
Hallo zusammen, heute habe ich mal ein bischen gebastelt. Und zwar erst einmal eine Magnetische Gipfelpunkterkennung.
Das Ding ist eingeschaltet, die rote LED zeigt Power on und die grüne LED sagt "Zünder ist drin und hat durchgang.
In mehr oder weniger waagerechter Lage schaltet der MOSFET durch und zündet den Zünder, hier zum Testen eine rote LED. Wer sich über den TX30 Bit wundert, so wundere ich mich gleich mit. Was auf dem Steckbrett noch so gut geklappt hat, auf der Platine wollte es nicht funktionieren. Mit dem Bit, der ein wenig magnetisch ist, hilft man aber den KMZ10 ein bischen auf die Sprünge. Da das ja nun nicht wirklich so eine tolle Lösung ist, muss ich wohl doch noch den KMZ51 nehmen. Mfg, Andreas http://www.modellraketen-server.de - Modellraketen Bildergalerie http://www.rbp.de.pn - R.B.P Raketenberechnungsprogramm
|
   
Lunte
Moderator Benutzername: Lunte
Nummer des Beitrags: 2968 Registriert: 03-2006
| | Veröffentlicht am Mittwoch, 09. April 2008 - 20:15 Uhr: |
|
moin andreas, klasse. das ding will und muss ich haben. grüße von der küste und von lunte
|
   
Lunte
Moderator Benutzername: Lunte
Nummer des Beitrags: 2969 Registriert: 03-2006
| | Veröffentlicht am Mittwoch, 09. April 2008 - 20:29 Uhr: |
|
.... welche art sensor meldet die lageänderung eigentlich in deiner schaltung? grüße von der küste und von lunte
|
   
Derzimmerer
Senior Mitglied Benutzername: Derzimmerer
Nummer des Beitrags: 711 Registriert: 05-2006
| | Veröffentlicht am Mittwoch, 09. April 2008 - 20:39 Uhr: |
|
Moin Gerd, das ding will und muss ich haben das ist schon deiner Als Sensor kommt ein Magnetfeldsensor zum Zuge. Hier ist es ein KMZ 10b:
Mfg, Andreas http://www.modellraketen-server.de - Modellraketen Bildergalerie http://www.rbp.de.pn - R.B.P Raketenberechnungsprogramm
|
   
Lightningman
Senior Mitglied Benutzername: Lightningman
Nummer des Beitrags: 477 Registriert: 10-2006
| | Veröffentlicht am Mittwoch, 09. April 2008 - 20:58 Uhr: |
|
Moinsen, @Lunte: >klasse. das ding will und muss ich haben. Tja, das Problem ist aber das Bit. Das ist ein SuperSpezialGibtEsNurEinmalAufDerWelt Bit. Absolut nicht bezahlbar ;o))) @Andreas: >Wer sich über den TX30 Bit wundert, so wundere >ich mich gleich mit Ich habe mich eigentlich nur darüber gewundert, daß es auf dem "senkrechten" Bildchen nicht runtergefallen ist ;o)) Im unteren Bildchen sieht man die "verräterischen" Spuren des Sekundenklebers. Hast Du evtl. einen Weller Magnastat Lötkolben benutzt? Du könntest mal mit einem starken Magnet versuchen den KMZ zu "polen". Das, was Dir passiert ist, ist nämlich genau daß, was ich befürchtet habe. Gut, daß es jetzt passiert ist, und nicht im Flug einer Rock. Ich gehe mal davon aus, daß Du schon versucht hast den Trimmer nachzujustieren? Ansonsten: Platinchen sieht gut aus! Nicht traurig sein. Du weist Versuch macht Kluch. viele internette Grüße, Reinhard (Beitrag nachträglich am 09., April. 2008 von Lightningman editiert) and if nothing else helps, just add a few more kilovolts
|
   
Lunte
Moderator Benutzername: Lunte
Nummer des Beitrags: 2970 Registriert: 03-2006
| | Veröffentlicht am Mittwoch, 09. April 2008 - 21:18 Uhr: |
|
.... das ist meiner? klasse ! vielen dank. das sauerland wird ja touristen-werbesloganmäßig schon immer als weihnachtsland beworben. STIMMT ich werde für die erprobung einen eigenen "erprobungsträger" bauen. das macht ja wieder laune ..... grüße von der küste und von lunte
|
   
Derzimmerer
Senior Mitglied Benutzername: Derzimmerer
Nummer des Beitrags: 712 Registriert: 05-2006
| | Veröffentlicht am Mittwoch, 09. April 2008 - 21:22 Uhr: |
|
Moin Reinhard, der Lötkolben ist nur ein billiger von Conrad glaube ich. Habe mit verschiedenen Magneten daran rumgespielt, aber ohne Erfolg. Das es auf dem Steckbrett ohne weiteres funktioniert, liegt wohl an der Metallplatte unter der selben? Am Trimmer konnte ich drehen wie ich wollte, da hat sich nichts getan. Der KMZ10b ist wohl nicht empfindlich genug. Mit Bit lässt er sich aber mit den Trimmer recht genau einstellen. Leider finde ich keinen KMZ10a. Der ist erheblich empfindlicher... Mfg, Andreas http://www.modellraketen-server.de - Modellraketen Bildergalerie http://www.rbp.de.pn - R.B.P Raketenberechnungsprogramm
|
   
Reinhard
Aktives Mitglied Benutzername: Reinhard
Nummer des Beitrags: 181 Registriert: 02-2006
| | Veröffentlicht am Mittwoch, 09. April 2008 - 22:58 Uhr: |
|
Hi, die KMZ10 sind nicht dafür gebaut um das verhältnismäßig schwache Erdmagnetfeld zu messen. Sie dienen z.B. zur Drehzahlmessung in Verbindung mit Permanentmagneten. Für die Messung des Erdmagnetfeldes sind die empfindlicheren KMZ51/52 gedacht. Gruß Reinhard |
   
Lightningman
Senior Mitglied Benutzername: Lightningman
Nummer des Beitrags: 480 Registriert: 10-2006
| | Veröffentlicht am Mittwoch, 09. April 2008 - 23:34 Uhr: |
|
Moin Leute, @Andreas: >der Lötkolben ist nur ein billiger von Conrad >glaube ich. Der Weller Magnastat (ist übrigens meine Löt- kolbenwahl ;o)) arbeitet nach dem Magnetprinzip um die Temperatur der Spitze zu steuern. Ich dachte evtl Du hättest so einen benutzt und somit den KMZ umgepolt. >Das es auf dem Steckbrett ohne weiteres >funktioniert, liegt wohl an der Metallplatte >unter der selben? Das würde mich eher wundern, da die Platte aus Alu besteht (bestehen sollte). Ist schon merkwürdig. Erklärung habe ich leider sonst keine Parat. >Leider finde ich keinen KMZ10a. Der ist >erheblich empfindlicher... Aber das Problem mit den fehlenden Reseteingang besteht auch dort. Nimm den 51, wie wir es oben schon besprochen haben. @Reinhard >die KMZ10 sind nicht dafür gebaut um das >verhältnismäßig schwache Erdmagnetfeld zu >messen. Also schenken wir doch einfach Andreas einen RIESIGEN Permanentmagneten. Den schiesst Scotty dann in den Orbit mit einer 1:1 Scalerocket ;o)) Dann klappts auch mit dem KMZ10 ;o))) >Für die Messung des Erdmagnetfeldes sind die >empfindlicheren KMZ51/52 gedacht. War mein Vorschlag weiter oben. Andreas wollte halt keine SMD Bauteile nehmen. viele internette Grüße, Reinhard and if nothing else helps, just add a few more kilovolts
|
   
Lunte
Moderator Benutzername: Lunte
Nummer des Beitrags: 2980 Registriert: 03-2006
| | Veröffentlicht am Donnerstag, 10. April 2008 - 09:57 Uhr: |
|
moin jungs, für mich als testpiloten interessiert nur folgendes: funktioniert das jetzt oder nicht? ich werde gerade von einem leichten zähneklappern befallen ..... grüße von der küste und von lunte
|
   
Lightningman
Senior Mitglied Benutzername: Lightningman
Nummer des Beitrags: 482 Registriert: 10-2006
| | Veröffentlicht am Donnerstag, 10. April 2008 - 11:27 Uhr: |
|
Moin Lunte, >ich werde gerade von einem leichten >zähneklappern befallen ..... Feigling,Feigling,Feigling,Feigling,Feigling.....
Durch das leicht magnetische Bit wird der KMZ Sensor "vorgeschärft" Was jetzt mit dieser Vormagnetisierung passiert, wenn Du dem Ding einen "Tritt" mittels Raketenmotor verpaßt, vermag ich nicht zu sagen. viele internette Grüße, Reinhard and if nothing else helps, just add a few more kilovolts
|
   
Lunte
Moderator Benutzername: Lunte
Nummer des Beitrags: 2984 Registriert: 03-2006
| | Veröffentlicht am Donnerstag, 10. April 2008 - 13:58 Uhr: |
|
.... ich hoffe mal aufs positivste. wird schon funzen. grüße von der küste und von lunte
|
   
Arnd
Gold Mitglied Benutzername: Arnd
Nummer des Beitrags: 1457 Registriert: 08-2002
| | Veröffentlicht am Donnerstag, 10. April 2008 - 15:43 Uhr: |
|
Der Fehler könnte doch an der Hartpapier Platine liegen. Ein Kumpel hatte 1985 Jahren genau das gleiche Problem mir einem NE555 gehabt. "Der NE555 ist der kleine Bruder der NE556". Freiverdrahtet hat alles bestens geklappt. Auf einer Hartpapierplatine gelötet konnte er sich einen Wolf warten. Die Schaltung hat einfach nicht funktionert. Cu Arnd |
   
Lightningman
Senior Mitglied Benutzername: Lightningman
Nummer des Beitrags: 488 Registriert: 10-2006
| | Veröffentlicht am Donnerstag, 10. April 2008 - 16:02 Uhr: |
|
Moin Arnd, Alter Hartpapierhasser ;o)) Aba wenn D'u auf das Bildle von Andreas schaust, siehst Du, daß es kein HP ist. >Auf einer Hartpapierplatine gelötet konnte er >sich einen Wolf warten. Die Schaltung hat >einfach nicht funktionert. Verstehe ich nicht. Er hat einen Timer gebaut und dann beschwert er sich, daß er warten muß. Dafür sind doch Timer da. Oder wartet er etwa seit 1985 ;o)) Dann wäre es ein sogenannter LANGzeittimer. SCNR! Was sagst Du bloß zu Bakelitt? Das Zeug wurde früher swiw aus Schweineblut gemacht. viele internette Grüße, Reinhard and if nothing else helps, just add a few more kilovolts
|
   
Lunte
Moderator Benutzername: Lunte
Nummer des Beitrags: 2988 Registriert: 03-2006
| | Veröffentlicht am Donnerstag, 10. April 2008 - 16:50 Uhr: |
|
.... ein schweineblut-timer, ich fasse es nicht. jetzt drehen die hier völlig durch....;-)) ab morgen arbeite ich wieder mit knochenleim. hightech ade! kann am samstag nicht kommen. muss erst noch den fallschirm fertig häkeln..... grüße von der küste und von lunte
|
   
Arnd
Gold Mitglied Benutzername: Arnd
Nummer des Beitrags: 1458 Registriert: 08-2002
| | Veröffentlicht am Donnerstag, 10. April 2008 - 18:43 Uhr: |
|
Moin Lightningman, -----------------Lightningman----------schrieb------------ 1. Alter Hartpapierhasser ;o)) 2. Er hat einen Timer gebaut und dann beschwert er sich, daß er warten muß. Dafür sind doch Timer da. Oder wartet er etwa seit 1985 ;o)) Dann wäre es ein sogenannter LANGzeittimer. ------------------------------------------------------------ zu 1. ich muß ja nicht alles mögen. Und alles was nicht funktiert fallt eh in die Kategorie Hartpapierplatinen. zu 2. Wir waren Jung und hatten Geduld. Cu P.S. Alles, nur keine Hartpapierplatinen.;-) |
   
Lunte
Moderator Benutzername: Lunte
Nummer des Beitrags: 2991 Registriert: 03-2006
| | Veröffentlicht am Donnerstag, 10. April 2008 - 19:02 Uhr: |
|
.... schweineblutplatinen müssen sein! das habe ich ja noch nie gehört. ich kann mich kaum beruhigen. schweine im weltall ..... grüße von der küste und von lunte
|
   
Lightningman
Senior Mitglied Benutzername: Lightningman
Nummer des Beitrags: 490 Registriert: 10-2006
| | Veröffentlicht am Donnerstag, 10. April 2008 - 21:19 Uhr: |
|
Moin Lunte, Sorry hab nen kleinen Fehler reingehauen. Es geht dabei nicht um Bakelit, sondern um Pertinax. Aber das mit dem Schweineblut war echt kein Witz. Ach, und sag nix gegen Knochenleim. Das Zeug (gibts den überhaupt noch?) war echt super. Damit verleimtes Holz war "bombensicher" verklebt. Allerdings einen Fallschirm habe ich noch nie gehäkelt.... viele internette Grüße, Reinhard (Beitrag nachträglich am 10., April. 2008 von Lightningman editiert) and if nothing else helps, just add a few more kilovolts
|
   
Lunte
Moderator Benutzername: Lunte
Nummer des Beitrags: 2995 Registriert: 03-2006
| | Veröffentlicht am Donnerstag, 10. April 2008 - 21:26 Uhr: |
|
moin alter, damals noch junger, onkel adi, hat schiffsstandmodelle gebaut. so ganz ohne ferigteile. jedes fitzelchen wurde nach plan eigenhändig aus unterschioedlichsten holzarten hergestellt. nicht nur das, auch den knochenleim hat er selbst hergestellt. das zeugs hält in der tat wie sau. grüße von der küste und von lunte
|
   
Derzimmerer
Senior Mitglied Benutzername: Derzimmerer
Nummer des Beitrags: 717 Registriert: 05-2006
| | Veröffentlicht am Montag, 14. April 2008 - 16:24 Uhr: |
|
Hallo zusammen, mal wieder zwei Entwürfe. Einmal einen Timer nach Reinhard seinen Vorschlag:
Und das Layout:
Und eine Magnetische Gipfelpunkterkennung mit einem KMZ51 auf der Leiterbahnseite:
Und das Layout:
Reinhard, magst du da noch mal drüberschauen? Mfg, Andreas http://www.modellraketen-server.de - Modellraketen Bildergalerie http://www.rbp.de.pn - R.B.P Raketenberechnungsprogramm
|
   
Lunte
Moderator Benutzername: Lunte
Nummer des Beitrags: 3007 Registriert: 03-2006
| | Veröffentlicht am Montag, 14. April 2008 - 21:06 Uhr: |
|
moin jungs, weiter so! euer testpilot freut sich auf jede aufgabe .... grüße von der küste und von lunte
|
   
Lightningman
Senior Mitglied Benutzername: Lightningman
Nummer des Beitrags: 498 Registriert: 10-2006
| | Veröffentlicht am Montag, 14. April 2008 - 22:23 Uhr: |
|
Moin Andreas, >Reinhard, magst du da noch mal drüberschauen? Gib mir bitte ein paar Tage zeit, okay? "MadMax" ist auf jeden Fall schon mal ein guter Name ;o)) Was ich beim Timer ändern würde ist die Dicke der Leiterbahnen rund um den 1000µF Cap und den FET. Kannst Du den Cap evtl noch näher an den FET bringen? Warum hast Du den LM1084 mit "BCE" bezeichnet? Das ist doch ein Spannungsregler ;o)) und mit 5A nicht zu knapp dimensioniert ;o)) viele internette Grüße, Reinhard and if nothing else helps, just add a few more kilovolts
|
   
Derzimmerer
Senior Mitglied Benutzername: Derzimmerer
Nummer des Beitrags: 718 Registriert: 05-2006
| | Veröffentlicht am Montag, 14. April 2008 - 22:35 Uhr: |
|
Moin Reinhard, lass dir Zeit, ich habe eh noch keine Rakete für die elektronischen Spielerein. Ich werde die Tage mal das Layout des Timers dann noch etwas anpassen. Warum hast Du den LM1084 mit "BCE" bezeichnet? Das war das Programm Ne, ich habe nur ein passendes Gehäuse gewählt und vergessen die Bezeichnungen der Anschlüsse zu ändern... Mfg, Andreas http://www.modellraketen-server.de - Modellraketen Bildergalerie http://www.rbp.de.pn - R.B.P Raketenberechnungsprogramm
|
   
Lunte
Moderator Benutzername: Lunte
Nummer des Beitrags: 3014 Registriert: 03-2006
| | Veröffentlicht am Montag, 14. April 2008 - 22:37 Uhr: |
|
moin andreas, die rakete für elektronische spielereien habe ich doch. oder wollt ihr mich als testpiloten ausbooten? ;-(( grüße von der küste und von lunte
|
   
Derzimmerer
Senior Mitglied Benutzername: Derzimmerer
Nummer des Beitrags: 720 Registriert: 05-2006
| | Veröffentlicht am Montag, 14. April 2008 - 22:42 Uhr: |
|
Moin Gerd, natürlich nicht. Du bekommst natürlich auch ein Exemplar Mfg, Andreas http://www.modellraketen-server.de - Modellraketen Bildergalerie http://www.rbp.de.pn - R.B.P Raketenberechnungsprogramm
|
   
Lunte
Moderator Benutzername: Lunte
Nummer des Beitrags: 3015 Registriert: 03-2006
| | Veröffentlicht am Montag, 14. April 2008 - 22:46 Uhr: |
|
.... hurra ! grüße von der küste und von lunte
|